新华社
一、报名条件
1.具有中华人民共和国国籍,遵守中华人民共和国宪法,无参加非法组织或活动及其他不良记录。
2.牢固树立马克思主义新闻观,具有较高的政治素质、业务素养和较强的敬业精神。
3.所学专业与岗位需求相符。
4.具有良好的身体和心理素质。
5.在职人员具有两年以上与应聘岗位相关的工作经历,年龄一般不超过35周岁,全日制大学本科及以上学历,英语相当于大学英语六级425分以上水平。对应聘者学历、工作年限、英语水平和年龄有专门要求的,详见具体岗位。
6.留学人员需取得教育部留学服务中心学历认证,具有驻外使领馆开具的《留学回国人员证明》,且留学时间1年(360天)以上,可在教育部留学服务中心办理就业派遣手续。
申请在北京落户的非京籍留学人员,需在国(境)外取得硕士以上学位(含硕士),毕业时间原则上不早于2018年1月1日。
7.在新华社总社、国内外分社、直属企事业单位无以下亲属关系:夫妻、直系血亲、三代以内旁系血亲、近姻亲。
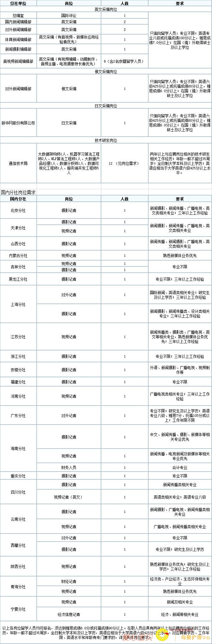
二、岗位需求

三、报名程序
应聘者登录新华社招聘系统(网址http://job.home.news.cn)报名,分别点击“新华社总社2019年面向社会招聘工作人员”或“新华社国内分社2019年面向社会招聘工作人员”填写报名信息。
报名时间为2019年7月8日至2019年7月21日。
1.岗位需求查询
http://job.home.news.cn),注册用户名后(请使用手机号码注册),查询浏览岗位需求信息。
2.填写报名信息
应聘者进入新华社招聘系统后,请按照系统提示填写报名信息后提交审核,填写信息应当真实、准确,报名材料一旦提交,无法修改,基本信息、教育经历、家庭成员等应填写完备。上传本人近期免冠正面证件电子照片。凡提供虚假报名信息的,一经查实,即取消报考资格。应聘者只可报考一个岗位。
四、笔试安排
1.确认笔试资格
应聘者请于2019年7月22日9:00至7月23日24:00期间,登录新华社招聘系统查询本人是否通过初选进入笔试,同时注意查收进入笔试的系统通知和手机短信提醒。如收到笔试通知并确认参加笔试,请通过招聘报名系统回复“是”或“否”即可,切勿回复其他内容,否则系统无法识别。
2.网上打印准考证及报名表
请于2019年7月25日9:00至7月26日24:00期间,凭用户名和密码登录新华社招聘系统下载打印准考证及报名表。
应聘者笔试时须携带有效身份证件、报名表、英语成绩证明,请务必带齐黑色签字笔、2B涂卡铅笔、纸质版字典。
3.笔试时间安排
笔试时间暂定于2019年7月27日(星期六),以最终通知为准。
五、其他事项
1.考场设置
总社考场设置在北京,考试地点在新华社总社,具体考场分配情况详见准考证。
国内分社考场设置在分社所在直辖市和省会城市,应聘者可选择距离自己较近的考试场地。
2.笔试环节
笔试分为专业能力测试和心理测试,其中专业能力测试时长为2.5小时,心理测试时长为40分钟。
3.面试和考察环节
面试和考察环节分为专业面试、综合面试、实习考察、体检、外调等步骤。
4.公示、聘用
根据笔试、考察结果,对确定拟聘用人选进行公示,公示期限为7个工作日。公示无异议后,按照相关规定办理聘用手续。聘用人员实行试用期制度,试用期不合格的,解除聘用关系。
5.其他
该社默认应聘者接受岗位间调剂,若应聘者不同意调剂,可选择放弃。若有关岗位未招满,则取消相应岗位本次剩余的招聘计划。
新华社招聘工作不提供考前培训及参考书目,不提供关于考试题型及范围的咨询。若咨询其他有关招聘的问题,请发送邮件至xinhuashezhaopin@xinhua.org,技术支持请通过邮件联系xhszpjszc@xinhua.org。
来源:新华网
中美贸易|http://www.5cocoi.com
缘梦影视和超神艺联强强联手,成为超神艺联红色文化艺术团运营管理中心。 佛山缘梦影视传媒有限公司经审核后正式成为超神艺联红色文化艺术团佛山运营管理中心,负责该区域业务扩展、对接、演艺明星的预约、筛选及入...
新华社 一、报名条件 1.具有中华人民共和国国籍,遵守中华人民共和国宪法,无参加非法组织或活动及其他不良记录。 2.牢固树立马克思主义新闻观,具有较高的政治素质、业务素养和较强的敬业精神。 3.所学专业与岗位...
2018年第四季度,北京汽车相继推出智行和智道两款全新产品,作为绅宝X55和绅宝D70的换代车型,两位新人可谓全副武装,更高级的设计、更智能的AI系统让人眼前一亮,它们的到来也表明,未来北京汽车旗下产品将全面进...