【距离2020年高考还有90天!】
高中化学有很多的知识点需要同学们去记忆,虽然化学本是一门理科学科,但是这门学科,方程式较多,知识点较杂,要记忆的内容也很琐碎。所以,同学们想要将那些重要的知识点全部记住,掌握正确的学习方法也是极为重要的,好的学习方法就像是帆船上的导航一样,能够帮助学生少走弯路,找到正确的方向。除了日常的背诵记忆之外,配套的做题练习也是必不可少,因为练习是找出自己不足之处的最好方式。
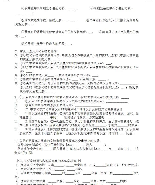
所以今天社长给同学们总结了高中化学216个必背重点知识点(填空版含答案),方便同学们进行高考复习时背诵。家长也可以转发给孩子,对即将到来的高考很有用的!
接下来进入正题。
发外链|http://www.5cocoi.com
文末可免费领取电子版






(因篇幅有限,以上只是一小部分,关注社长,每天分享学习技巧,解读高考出题规律,免费领取电子版资料,帮助同学们快速提分!)
育婴师|http://www.aixinbaomu.com
外链发布 |http://www.5cocoi.com (图片来视觉中国,与内文无关) 春风渐暖正当时,正是孕育好时节,湖南省妇幼保健院(湖南省生殖医学研究院)生殖中心本部男科实验室最近接收了很多备孕男性的精液标本。不查不知道,一查吓一跳,许多夫妻备孕一年没反应,妻子检查均...
【距离2020年高考还有90天??高中化学有很多的知识点需要同学们去记忆,虽然化学本是一门理科学科,但是这门学科,方程式较多,知识点较杂,要记忆的内容也很琐碎。所以,同学们想要将那些重要的知识点全部记住,掌握正确的学习方法也是极为重要的,好的学习方法就像...
李解在演艺圈已经很多年了,但是据了解,现在的李解还没有结婚,那么李解为什么不结婚呢?这是很多人都好奇的,艺术世家出身不婚原因揭秘引吃惊,现在就来了解一下李解不结婚的愿意吧。 李解为什么不结婚 自媒体 |http://www.5cocoi.com 李解个人资料介绍,李解在1975...