第8个月的孩子已有了咀嚼能力,舌头也有了搅拌食物的功能,但这个月还是应以母乳为主,喂奶次数要减少,总奶量可以减少到每天500毫升左右,进一步增加辅食的量,以代替减少的奶,尤其是要增加半固体和固体食物的量。
辅食|www.5cocoi.com方面,应该让孩子尝试更多种类的食品,由于此阶段大多数婴儿都在学习爬行,体力消耗也较多,所以应该供给更多的碳水化合物、脂肪和蛋白质类食品。同时为避免因叶酸缺乏而引起的营养不良性贫血,辅食的种类可以在前几个月的基础上增加面包、面片、芋头等品种。
总的来说,这个月辅食添加的基本原则是:次数基本不变(一天3次),时间不动,辅食种类要多起来,并注意合理搭配,以保证充足而均衡的营养。
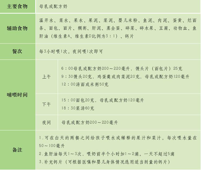
本月孩子一日饮食对照表

8个月正处于孩子的萌牙期,有的孩子已经长出牙齿了,但无论是否长出乳牙,都应该给孩子吃些半固体食物或颗粒状固体软食(含纤维素多些或是丁块状食物,如煮熟的蛋黄,香蕉丁等)。 口感粗糙的 食物 |www.5cocoi.com对促进萌牙是有益的,也可以帮助孩子学习咀嚼的技巧,...
第8个月的孩子已有了咀嚼能力,舌头也有了搅拌食物的功能,但这个月还是应以母乳为主,喂奶次数要减少,总奶量可以减少到每天500毫升左右,进一步增加辅食的量,以代替减少的奶,尤其是要增加半固体和固体食物的量。 辅食 |www.5cocoi.com方面,应该让孩子尝试更多种类...
亲子鉴定在临床上具体分为司法亲子鉴定以及个人亲子鉴定两种类型,目前亲子鉴定的手法主要是以下这两类。 1、血型检验,血液当中各种成分的遗传多态性标记检验。这种检验方法操作相对来说比较复杂。 2、DNA多态性检验:这是目前公认的最有效的亲子鉴定方式。采取的材料...